小编在后台收到同学私信
有的同学将高职高考技能证书混淆了
危险!危险!危险!
这样很容易丧失考大学的机会
同学们请务必辨别清楚

为了避免大家少走弯路,小编带你一起辨认这些可能无法参加高职高考的证书!如你手上刚好有这些证书,那就赶紧重新考取技能证书了。
市面上很多培训机构推出了一些职业培训类证书,这些证书可能无法用于3+证书高职高考的,只有符合各省教育考试院规定的证书才具有报名资格!

职业培训证书
普通话水平测试等级证书不能用来报名3+证书考试。

普通话水平测试等级证书
全国计算机信息高新技术考试(OSTA)、全国计算机应用水平考试(NIT)均不能用来报名3+证书考试。

全国计算机信息高新技术考试合格证书(OSTA)

全国计算机应用水平考试 (NIT)
目前仅全国英语等级证书(PETS)可用于高职高考,其他英语类证书如全国大学英语四、六级考试(CET)、全国外语水平考试(WSK)和高校应用英语等级证书等均不适用。

大学英语四级考试 (CET)
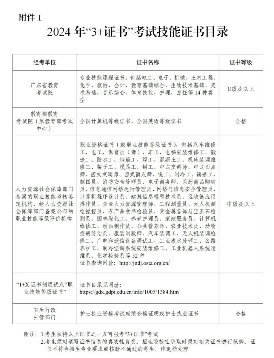
请注意,只有获得以下五大类证书并且考试成绩合格,才能报名,不合格相当于没有拿到技能证书,无法填报志愿!

而部分学校招生时,明确要求各专业必须具备相应的证书。如果考生没有相应的证书,即使报名也无法获得录取资格。
比如广州番禺职业技术学院的金融服务与管理专业要求具有(1+X)财经商贸大类,例如:1+X电子商务数据分析证书、1+X智能财税证书等;
广东松山职业技术学院的软件技术专业要求具有(1+X)电子与信息大类,例如:1+X网店运营推广证书、1+X 5G移动网络运维证书等。
因此,同学们在选择意向学校和专业时,一定要弄清楚它们的报考要求,以免努力白费。
它长这样↓↓↓

它长这样↓↓↓

它长这样↓↓↓

它长这样↓↓↓

致尚升本深耕教育行业35年,与华师科教联合办学,聚焦于成人学历提升培训,包括高职高考、专插本、高考复读等项目培训服务。华师科教提供优质师资,教研成果显著,教学经验丰富;致尚升本提供教务服务,密切关注学生,针对学习情况制定相应计划,现已助力100000+学子圆梦大学!如您有提升学历方面的需求,欢迎咨询我们。
