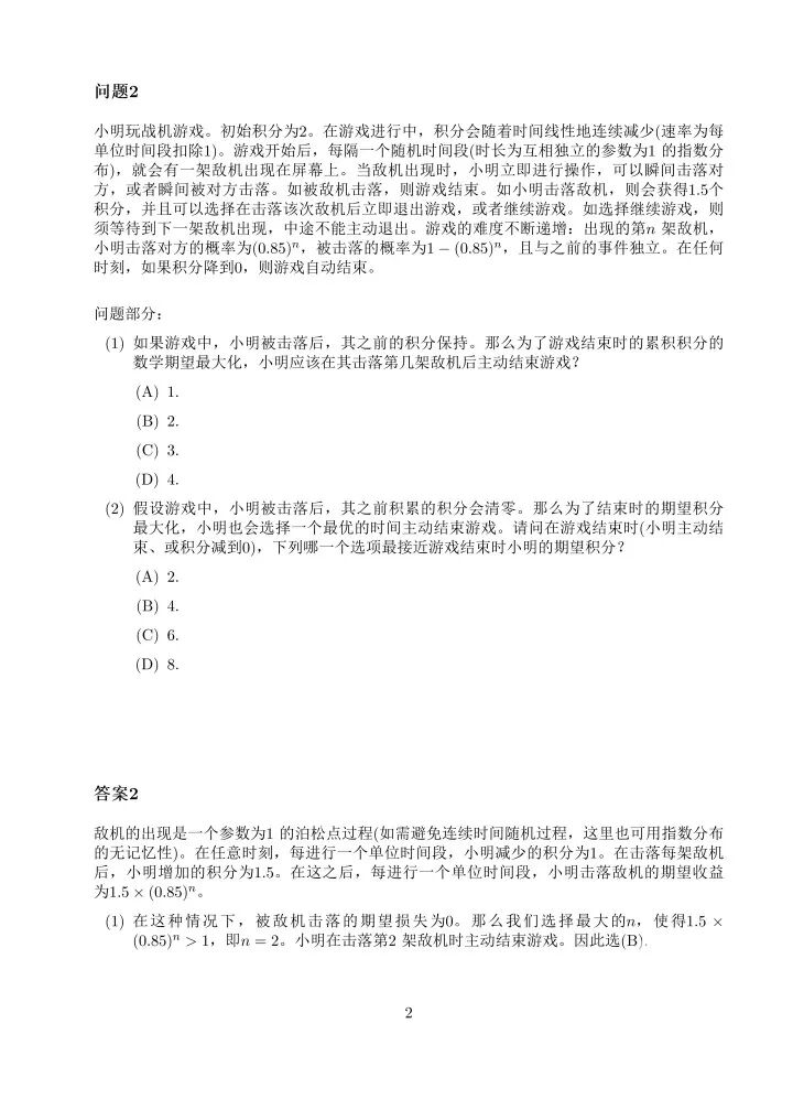
手机

密码

注册 忘记密码?
登录注册
手机  
密码      忘记密码?
  注册
【注】登录/注册即可免费查看/下载大纲真题噢~
  
数学 | 题目来了!姜萍参加的数学竞赛有多难?
来源: | 作者:佚名 | 发布时间: 2024-06-17 | 1538 次浏览 | 🔊 点击朗读正文 ❚❚ | 分享到:
有很多人好奇

姜萍参加的这个数学竞赛
题目到底有多难?
以下是这次预选赛的题目及答案
如果你也对数学感兴趣
不妨试试看能做出来几道图片

图片

图片

图片

图片

图片

图片

图片

图片

图片

图片

图片

图片

图片

图片

图片

致尚升本深耕教育行业35年,与华师科教联合办学,聚焦于成人学历提升培训,包括高职高考、专插本、高考复读等项目培训服务。华师科教提供优质师资,教研成果显著,教学经验丰富;致尚升本提供教务服务,密切关注学生,针对学习情况制定相应计划,现已助力100000+学子圆梦大学!如您有提升学历方面的需求,欢迎咨询我们。

3+证书高考最新资讯
更多