今天,2024阿里巴巴全球数学竞赛(简称“阿里数赛”)公布决赛名单结果,最终有来自全球各地的801名数学高手成功晋级,排在第12位的姜萍显得有些特别。17岁的她是一名中专生,花两年自学高等数学,最终以93分的高分,名列全球12名,秒杀了一众数学专业的选手,也是前30名里唯一的女生。
愿她能再次取得好成绩
未来可期!


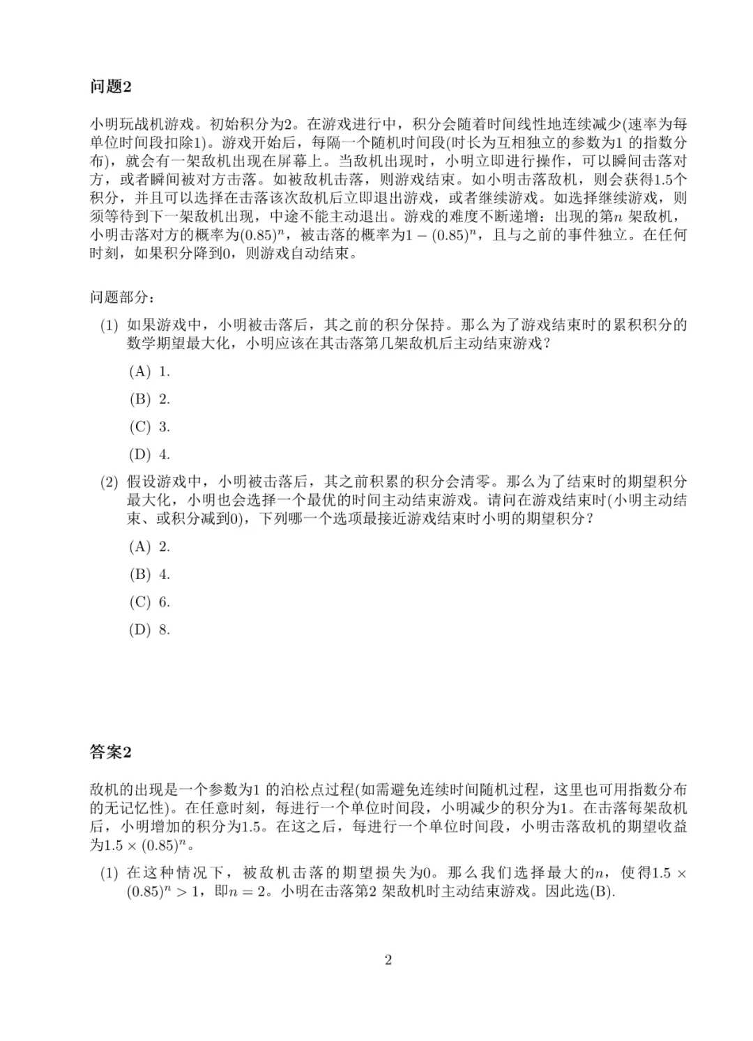
以下是这次预选赛的所有7道赛以及答案。如果你也对数学感兴趣,快来试试吧!














致尚升本成员深耕教育行业35年,与华师科教联合办学,聚焦于成人学历提升培训,包括高职高考、专插本、高考复读等项目培训服务。华师科教提供优质师资,教研成果显著,教学经验丰富;致尚升本提供教务服务,密切关注学生,针对学习情况制定相应计划,现已助力100000+学子圆梦大学!如您有提升学历方面的需求,欢迎咨询我们。
