一、作用题
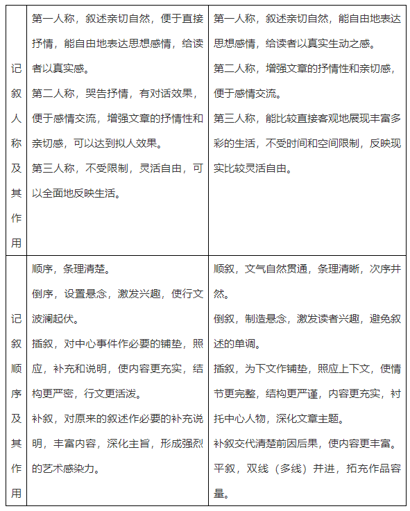
标题含义理解题能快捷、准确地考查出学生领悟作品内涵、初步鉴赏文学作品的能力。这类题要求学生首先明确标题的表面义即字典义,然后弄清标题的语境义及延伸义,而语境义和延伸义一般与文章的主题有着直接的关系。⑤标题运用的修辞手法或写作手法的作用,如象征、比喻、一语双关等,有的标题对文中的人物和主题有象征作用。③题目与与文章结构关系:是否起到贯穿全文线索作用。④题目与内容的关系:是否明确了时间、地点、人物、事件内容⑤题目与主旨情感的关系:是否揭示了文章的中心,表达了作者的情感。⑥题目与人物命运的关系:是否暗示或揭示了人物的命运。③标题与文章中心关系:本身的点题作用、揭示文章的中心内容④分析效果:注意题目本身特点(比喻等修辞、特定句式等);效果,生动形象、新颖含蓄、言简义丰、发人深思、引起读者思考及兴趣。内容(词语的含义,点明写作对象、概括文章主要内容)。②体会深层含义即比喻义、象征义、引申义等,往往是抽象的精神品质之类,常常是文章要揭示的中心。第一步,理解标题的表层含义。一般指的是其字典义或常用义。第二步,体会标题的语境义(即比喻义、象征义、双关义和象征义等)。第三步,联系全文内容,结合文章主旨,探究标题与文章中心的关系。注:当标题没有深层含义时,答出文章主要内容就可以,不需再答标题含义。或总领全文,提纲挈领;或总结上文,眉目清楚;或引出下文,脉胳有致;或承上启下,过渡自然;或前呼后应,结构谨严;或点明(深化、升华)主旨,激人深思。 首句(段)——统领全文,提纲挈领,引出下文,为后文铺垫,埋下伏笔。 尾句(段)——总结全文,深化主题,照应上文,前后呼应,言有尽而意无穷。转承句(段)——承上启下,过渡,承接上文,引出下文。 点睛句(段)——点明全文中心,统领下文;句子含意深刻,耐人寻味,读后能给人以启迪。 情感句(段)——抒发强烈内在情感,直抒胸臆。矛盾句(段)——从字面上看自相矛盾,但作者却寄寓了深刻的用意。揭示深刻内涵,表达深刻见解。 散文主体材料及穿插性材料作用:主体材料可更好地表现主旨,穿插性材料对主体性材料起着补充、丰富、拓展的作用,行文更活泼,曲折有致,丰富或深化主旨。 (1)位置定位。句段在文中、段中的位置不同,其作用不同。材料所在段落的范围。这些都是答作用题首先要思考的。(2)把握句段、材料的基本内容,以此作答,这是前提。(3)抓住句段及材料在上下文中的关联作用。即使题干上没有要求说“具体”作用,在答题中也切不可笼统回答“承上启下”。(4)根据不同文本的内容安排,有时还要结合表现手法所起的作用考虑结构作用。这类手法的作用还有“对比”“衬托”等。 ①对当前语段的内容作用;②对全文的作用;③丰富文章内容或富有诗意等。④增加权威性、文学性、历史性、文化性(视文体和功能而定,不要完全罗列)。便于直接抒情,自由表达思想感情;有亲切感;可以把文中的人物、事件写得好像是“我”的亲身经历,增强文章的真实感;便于直接表达“我”内心的喜怒哀乐,亲切自然。 呼告式抒情更强烈,更感人,便于对话或感情交流;抒情自由灵活,亲切自然;其实是“我”在向“××(有时是作品中的某个人物形象,有时则是读者)”的叙述与倾谈。这种人称的作用有三:①拉近与读者或作品中形象的距离,便于作者与之直接对话和沟通交流;②便于作者的感情抒发;③在所写对象为物时,起到拟人化的修辞效果。一般书信、诗歌和赞颂、悼念的文章的使用。 直接表现生活,不受时空限制,灵活自如。作者以旁观者的身份向读者作客观的叙述,便于反映更广阔的画面和更丰富的内容。【知识储备】景物描写——具体场景,如地点、气候、时间、景色、场面等。A.自身的、独立的审美价值;表现地域风光,提示时间、季节和环境作用。 B.渲染气氛,为下文铺垫;奠定情感基调。铺垫(为主要人物出场或主要事件发现,进行的环境、情绪、气氛等描写的造势) 概括内容要点是现代文阅读考查的重要内容。这类题多以问“为什么(或原因、理由是什么)”形式出现,故选“原因概括题”为代表。内容概括有整体概括和局部概括两种,而“原因概括题”则是全文内容要点的概括。①作者这样说(评价)的理由是什么?②综观全文,概括××××的主要原因。③概括文意。 原因概括题针对分析概括作品内容、主题而设的常见题型。这种题型建模表现在三个方面: 1、关注提问模式(常见提问模式见前面“命题特色”部分)。 (1)思考方法:由果溯因、一果多因。很多散文,作家总是阐发某种生活感悟、明晰某些道理,而这些感悟、道理就是命题人命题的“果”。这些“果”从何而来?就是前后的叙事、描写、回忆等等。说到底,散文全文一般就是一个大因果复句,故这类题要求的跨度一般较大,涉及全文。答题时思维视界要笼罩全篇,尽量把这多“因”的数量找全。(2)思考原则:就近原则和分散原则相结合。凡题干语句出现的地方,其上下文,往往是答案要点最密集的地方。所以,一定要“就近”思考答案。尚存一两点分散在离题干句较远的上下文。这时,要适当扩大搜索范围。原因概括题满分答案是显性要点和隐性要点的结合,隐性要点易疏漏,作答时要有挖掘隐性要点的意识和原则。 (1)引述,即择用原文中的某个词语或句子作为试题的答案。(2)整合,即在理解题意的基础上,依据题目要求,对相关语意重新组合。(3)概括,即不能用文中现成的词句作答,必须转换为自己的语言进行概括。另外,原因概括题答案组织最好规范,可用:因为①②③这种形式回答。体会含意题主要是针对考点“体会主要语句的丰富含意,品味精彩的语言表达艺术”而设置的题型,意在考查句子内容的思想性。1、关注提问模式:①对这句你是如何理解的?②请简析该句的内容。③这句话包含着作者怎样的思想情感。 2、把握思维模式的“六看”:指句内三看,句外三看。句内三看,一看句子关键词语;二看句子内部结构关系;三看句子本身表达特点。句外三看,看该句位置特点(或在段首、开头,或在段尾、文末等);二看相邻句;三看段、章的中心。 3、规范答题模式:体会含意题设有固定的答题模式,但不同的句子还是有各自的答题特点。概括抽象的句子具体化:先分析句子本身修饰语的意义,然后抓住文段中解释说明或者论证。这些句子的支撑句,探讨其具体含意。生动具体的句子概括化,即把形象生动具体的关键词语作抽象化处理。。表达有特点的句子突出其特点。有些句子用了象征手法。用了比喻、拟人、反语、双关的修辞手法,体会时应重点突出对这些表达特点的解读。结构复杂、较长的句子切分之,即把这些句子切分成几块,逐层体会。鉴赏表达特色题主要是针对“分析作品的主要表现手法”“品味精彩语言的表达艺术”而设的一种题型。鉴赏表达技巧(艺术表现)重心放在判断运用了哪些手法上,兼及表达效果的分析。而且,在“判断”手法上,要求多角度切入,掌握多种表达技巧的综合运用。鉴赏可以是整体(一般找表现手法)的,也可以是局部(一般是找修辞手法)的。倒叙(能增强文章的生动性,使文章产生悬念,更能引人入胜,同时也可以避免叙述的平板和结构的单调) 插叙(对主要情节起补充、衬托的作用,使中心思想更加鲜明)人称运用:第一人称(便于直接抒情,自由表达思想感情;有亲切感;可以把文中的人物、事件写得好像是“我”的亲身经历,增强文章真实感)。1. 散文的主要表达方式有四种:记叙,议论,抒情,描写,说明(说明文常用)2. 掌握记叙的人称及其作用;记叙的顺序及其作用。(与小说进行区分学习)

3. 掌握描写的技巧、角度及其作用。

抒情,分直接抒情(直抒胸臆)和间接抒情(借景、物,典故等抒情)
(来源:网络)
若有相关问题,可以添加老师咨询~致尚升本www.zssbjy.com 聚焦于成人学历提升培训(高职高考、专插本、高考复读等),秉承“做好课程做好老师、做好服务”的价值主张,通过科学的管理、雄厚的师资力量、别具一格的教学特色,先后帮助了一批又一批学子圆梦大学。
